第一部分:执行摘要:结构与催化剂的必然碰撞
2025年10月11日的市场崩溃,并非一次不可预见的“黑天鹅”事件,而是一场由市场内部结构性缺陷所注定的、被一个可预见的外部催化剂所引爆的必然结局。本次事件的剧烈程度——比特币价格在数小时内从超过120,000美元跌至100,000美元,并引发了加密货币历史上规模最大的、近200亿美元的杠杆清算——完美印证了Origin Research在10月2日发布的《2025年第四季度战略展望》报告中的核心论点。
我们的报告明确的前瞻性的指出,市场正处于一个大型派发周期的最终、也是最具欺骗性的阶段。报告的核心判断是,任何向上突破前期高点的行为,都极有可能是经典的“威科夫派发模型”中的“派发后向上冲击”(UTAD)——一场旨在猎杀流动性、为“聪明钱”最终离场创造条件的精心策划的“牛市陷阱”。
10月10日,美国总统特朗普关于对华加征关税的声明 ,成为了点燃这堆早已堆满的“火药桶”的火花。然而,必须明确的是,这一地缘政治消息仅仅是触发器,而非根本原因。真正的崩溃根源在于市场内部极度脆弱的结构:创纪录的杠杆水平、过度拥挤的多头头寸、链上数据显示的派发迹象。
本次事件是一场“大清洗”,它彻底重置了市场的杠杆结构、参与者情绪以及风险认知。本报告将为我们的付费订阅用户揭示市场的规则,在此刻,卓越的、基于第一性原理的深度研究,是获取未来超额回报(Alpha)的唯一途径。
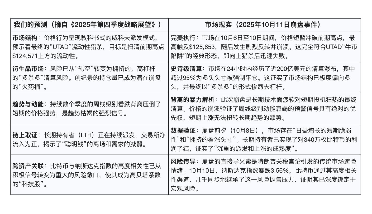
第二部分:完美预判的复盘:解构预言的实现
首先,我们来系统性地回顾《2025年第四季度战略展望》报告中的核心预测,并将其与10月11日发生的市场现实进行逐一比对。下表清晰地展示了我们的理论模型如何转化为精准的市场预言。

这个对比表不仅是对一次成功预测的总结,更是对一个强大分析框架的证明。它表明,通过多维度、跨学科的综合分析,市场的复杂动态是可以被理解、其关键拐点是可以被预判的。这种将宏观叙事、微观结构和链上数据相结合的分析能力,正是本机构的核心价值所在,也是我们的客户能够在市场最危险的时刻做出正确决策的根本原因。
第三部分:事后剖析:市场为何注定崩溃
市场的崩溃并非偶然,而是一系列结构性弱点在外部压力下连锁反应的结果。运用我们的七维分析框架作为透镜,可以清晰地看到,这场“瀑布”是“何时”而非“是否”会发生的问题。
3.1. 威科夫预言的兑现:终极骗局的解剖
我们的核心结构性论点——市场正在上演威科夫派发模型——在10月11日得到了教科书般的验证。从9月底开始的强劲反弹,并非牛市的延续,而是“复合人”(即大型机构)为完成最终出货而精心导演的终幕大戏。

价格走势图清晰地展示了这一过程:市场在数周内构建了一个交易区间,随后在10月初向上发力,短暂突破了8月中旬创下的前期高点124,571,在技术分析图表上制造了一个看似完美的“突破买入”信号。然而,这正是威科夫理论中描述的“派发后向上冲击”(UTAD)。其双重目的在于:
- 向上猎杀空头:触发所有在前期高点上方设置的空头止损单,将这些被动的卖盘转化为市场买单。
- 引诱多头追涨:制造突破历史新高的假象,吸引最后一批动量交易者和散户投资者(即“接盘侠”)入场,为派发提供充足的买方流动性。
一旦这两个目标完成,价格便失去了支撑。随后的暴跌——价格迅速而猛烈地跌回前期高点$124,571之下——正是UTAD失败的确认信号。这一走势完美复刻了2021年顶部的剧本 ,证明了市场结构和主力资金的操盘逻辑具有高度的可重复性。这次事件雄辩地证明,脱离市场结构分析而单纯追逐价格动量,是通往亏损的最快路径。
3.2. 200亿美元的烈焰:一场由杠杆驱动的系统清洗
如果说威科夫模型是剧本,那么衍生品市场的极端杠杆就是这场悲剧的燃料。正如我们在10月2日的前瞻报告中所警告的,市场风险的性质已经发生了“相变”——从一个适合“轧空”的环境,演变成一个极易发生“多杀多”踩踏式下跌的高风险结构 。
崩盘前的市场状况是一个完美的火药桶:
极度贪婪的情绪:随着价格反弹,资金费率(Funding Rates)持续处于高位正值 。这表明杠杆多头正在支付高昂的溢价来维持其头寸,市场情绪已完全被贪婪主导。
创纪录的持仓量(Open Interest):比特币永续合约的总持仓量在9月至10月初飙升至历史高位,不同来源的数据显示其规模在2200亿美元之间 。如此庞大的杠杆头寸,意味着市场中储存了巨大的、不稳定的“势能”。
当特朗普的言论这一外部冲击传来时,现货市场的抛售压力开始出现。在这样一个高度杠杆化的系统中,任何有意义的价格下跌都会触发连锁反应:第一批多头头寸的止损和强制清算被触发,这会进一步压低价格,从而触发更多、更低价位的清算单。这个过程形成了一个毁灭性的正反馈循环,即“多杀多”的清算瀑布。
最终,这场大火在24小时内吞噬了近200亿美元的杠杆头寸 ,其中绝大多数是过度自信的多头。
第四部分:驾驭崩盘后的格局
随着近200亿美元的杠杆被强制清除,以及市场情绪从极度贪婪瞬间切换至恐慌,加密货币市场的“游戏规则”已被彻底改写。理解这种结构性的“大重置”,是制定未来战略的前提。
我们预期市场将迎来短暂的再平衡期,10月11日的清算瀑布,虽然过程惨烈,但它有效地移除了系统中大部分不健康的杠杆。
但是,任何试图抄底或者合约做多的行为都是愚蠢的。我们10月2日的研报清晰的指出:
一旦这场精心策划的“猎杀行动”完成,市场将因内部结构的高度杠杆化和基本面的系统性疲软,面临一场剧烈的、长周期的下跌趋势,即进入一个持续数个季度的大型熊市。
华尔街没有新鲜事,投机如山岳版古老。比特币出现任何的回抽都是再次加仓做空的机会。
如果你是新加入的会员,或者希望加仓继续做空。以下是操作建议,为了减少对市场的干预和影响,具体点位仅会员可见:
比特币预计将通过2-5天的盘整进行市场的再平衡,一些迟钝的、顽固的多头交易者会再次建仓,届时将是聪明钱加仓做空的机会。

比特币会抽113800-114800一带时,可以考虑加仓做空。
需要特别注意的是,最佳的做空机会是比特币UTAD失败时,目前做空已经不具备明显的价格优势,你需要根据自己的承受能力注意风险控制。
风险提示:任何倍数的杠杆都有可能让你亏掉全部资金,我们不建议用户使用超过3倍以上的杠杆。